神经递质作为突触间传递信息的重要“信使”,神经递质的紊乱常常伴随各种疾病的发生。因此,对神经递质的探测追踪是研究大脑功能和相关疾病的重要环节。北京大学李毓龙团队利用可与神经递质相结合的G蛋白偶联受体作为探针的骨架,将荧光蛋白(cpEGFP)与特异性的人源神经递质受体巧妙地进行分子水平的融合和改造,成功开发出新型可遗传编码的一系列神经递质荧光探针。这一系列神经递质探针原理类似,都是基于人源神经递质受体,其原理在于把cpEGFP嵌入特定的神经递质受体,受体与神经递质结合后会引发受体构象改变转换为荧光信号。目前通过病毒注射、转染等技术手段,可以将这种可遗传编码的探针表达在细胞或小鼠脑部,借助成像技术,观察神经递质浓度的实时变化。这类神经调质探针具有极高的灵敏度、分子特异性、精确的空间分辨率和亚秒级响应速度,已在果蝇、斑马鱼、小鼠脑部十几种神经元上得到验证,这将为研究大脑的功能以及神经系统疾病机制的解析提供重要的工具。
1、DA
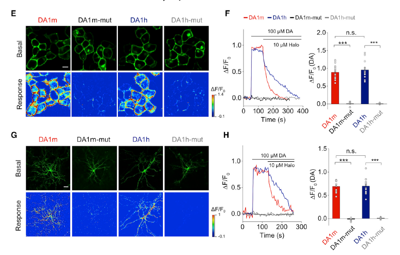
多巴胺是大脑中一种重要的神经递质,调控包括学习、记忆、运动等一系列关键功能,多巴胺失调会导致精神疾病或神经退行性疾病,多巴胺探针包含:DA1h和DA1m两种版本,分别对应高/低亲和力,适用于多巴胺释放量不同的脑区。
图1.GRAB DA sensors表达在细胞和神经元中(Yulong Li’s lab.,cell,2018)
2、Ach
乙酰胆碱是人类发现的第一种神经递质,负责调节睡眠、成瘾、学习记忆等过程。乙酰胆碱信号传递失常,会导致先天性肌肉萎缩、糖尿病、阿兹海默症等疾病。GACh2.0对生理浓度乙酰胆碱具有高信噪比、高灵敏性的光学信号变化响应,并且具有亚秒级动力学及高度分子特异性,可实现对时空特异性乙酰胆碱信号的精确指征。
图2.GACh2.0 sensors特性(Yulong Li’s lab.,Nat Biotechnol,2018)
3、NE
去甲肾上腺素作为一种重要的单胺类神经递质,参与感觉信号的调节、注意力调控、睡眠与觉醒、学习记忆等生理过程,去甲肾上腺素释放或信号传递的受损与一系列的精神疾病和神经退行性病变息息相关。去甲肾上腺素探针包含:NE1m和NE1h两种版本,分别对应低/高亲和力,适用于检测局部突触传递和非局部非突触传递的去甲肾上腺素释放。
图3.GRAB NE sensors表达在神经元(Yulong Li’s lab.,Neuron,2019)
此外,李毓龙教授团队正在积极开发更多新的神经递质、神经肽等荧光探针。
| 名称 | 类型 | 产品编号 | 产品名称 |
| dLight/DA | 多巴胺探针 | PT-0982 | rAAV-hSyn-dLight1.1 |
| PT-1138 | rAAV-CAG-dLight1.1 | ||
| PT-1139 | rAAV-EF1α-DIO-dLight1.1 | ||
| PT-1298 | rAAV-hSyn-DA1m | ||
| PT-1297 | rAAV-CAG-GRAB-DA1m | ||
| PT-1299 | rAAV-EF1α-DIO-DA1m | ||
| PT-1301 | rAAV-hSyn-DA1h | ||
| PT-1300 | rAAV-CAG-GRAB-DA1h | ||
| PT-1302 | rAAV-EF1α-DIO-DAIh | ||
| PT-1304 | rAAV-hSyn-DA1h mut | ||
| PT-1303 | rAAV-CAG-GRAB-DA mut | ||
| PT-1305 | rAAV-EF1α-DIO-DA1h mut | ||
| PT-1340 | rAAV-hSyn-DA4.4 | ||
| PT-1764 | PFD-rAAV-CaMKIIa-DA1h mut | ||
| PT-1765 | PFD-rAAV-CaMKIIa-DAIh | ||
| PT-2045 | rAAV-EF1a-DIO-DA4.3 | ||
| PT-1813 | rAAV-hSyn-GRAB-RDA1m | ||
| Ach | 乙酰胆碱探针 | PT-1309 | rAAV-hSyn-Ach2.0 |
| PT-1308 | rAAV-CAG-GACh2.0 | ||
| PT-1310 | rAAV-EF1α-DIO-Ach2.0 | ||
| NE | 去甲肾上腺素探针 | PT-1341 | rAAV-hSyn-NE1m |
| PT-1342 | rAAV-hSyn-NE1h | ||
| PT-1343 | rAAV-hSyn-NE_mut | ||
| PT-1516 | rAAV-EF1α-DIO-NE1m | ||
| PT-1517 | rAAV-EF1α-DIO-NE1h | ||
| PT-1518 | rAAV-EF1α-DIO-NEmut | ||
| PT-2393 | rAAV-hSyn-GRAB-NE2m(3.1) | ||
| iGluSnFR | 谷氨酸探针 | PT-1140 | PFD-rAAV-hSyn-iGluSnFR(A184S) |
| PT-1141 | rAAV-CAG-iGluSnFR(A184S) | ||
| PT-1142 | rAAV-EF1α-DIO-iGluSnFR(A184S) | ||
| iGABASnFR | GABA探针 | PT-1249 | rAAV-hSyn-iGABASnFR |
| PT-1306 | rAAV-CAG-iGABASnFR | ||
| PT-1307 | rAAV-EF1α-DIO-iGABASnFR | ||
| ATP | 三磷酸腺苷探针 | PT-1788 | rAAV-GfaABC1D-ATP1.0-GAP43-jRGECOla |
| eCB | 内源性大麻素探针 | PT-1827 | rAAV-hSyn-eCB2.0-KT |
| CRH/CRF | 促肾上腺皮质激素释放激素探针 | PT-2711 | rAAV-EFS-DIO-CRF3.0(1) |
| PT-2712 | rAAV-hSyn-CRF3.0(1) | ||
| SST | 生长激素抑制素探针 | PT-1818 | rAAV-hSyn-SST1.5 |
| PT-2940 | rAAV-hSyn-GRAB-SST2.0 | ||
| MT | 褪黑素探针 | PT-1817 | rAAV-hSyn-MT1.5 |
| OXT | 催产素探针 | PT-2741 | rAAV-hSyn-OXT1.0 |
| PT-2742 | rAAV-EFS-DIO-OXT1.0 | ||
| AVP | 加压素探针 | PT-1819 | rAAV-hSyn-AVP1.5 |
| Ado | 腺苷探针 | PT-1348 | rAAV-hSyn-Ado_B10 |
| PT-1349 | rAAV-hSyn-Ado_B10mut | ||
| PT-1358 | rAAV-GfaABCID-Ado_B10 | ||
| 5HT | 五羟色胺探针 | PT-1485 | PFD-rAAV-hSyn-5HT2B |
| PT-1486 | PFD-rAAV-hSyn-5HT6 | ||
| PT-1473 | rAAV-CAG-5HT2.1 | ||
| PT-1416 | rAAV-hSyn-DIO-GRAB-5HT2.1 | ||
| PT-1415 | rAAV-hSyn-DIO-GRAB-5HT2.1(mutant) | ||
| VIP | 血管活性肠肽探针 | PT-1355 | rAAV-hSyn-VIP1.0 |
| CCK | 胆囊收缩素探针 | PT-1354 | rAAV-hSyn-CCK2.0 |
| orexin | 食欲肽探针 | PT-3540 | rAAV-EFS-DIO-orexin0.3 |
| PT-3541 | rAAV-hSyn-orexin0.3 | ||
| substance P | P物质探针 | PT-3538 | rAAV-EFS-DIO-TACO.1 |
| PT-3539 | rAAV-hSyn-TACO.1 |
信息订阅
我们将及时向您推送最新产品资讯

市场:027-65023363 行政/人事:027-62439686 邮箱:marketing@brainvta.com 客服:18140661572(活动咨询、售后反馈等)
销售总监:张经理 18995532642 华东区:陈经理 18013970337 华南区:王经理 13100653525 华中/西区:杨经理 18186518905 华北区:张经理 18893721749
地址:中国武汉东湖高新区光谷七路128号中科开物产业园1号楼
Copyright © 武汉枢密脑科学技术有限公司. All RIGHTS RESERVED.
鄂ICP备2021009124号 DIGITAL BY VTHINK